产品列表

【宝特管业】
【联系方式】
  • 电 话:0635-8880097
        0635-8883633
        0635-8880098
        0635-2128838
  • 手 机:13280465999
        15206353333
  • 传 真:0635-2128838
  • 联系人:王经理 桑经理 苗经理
【宝特管业】
 

正文详情

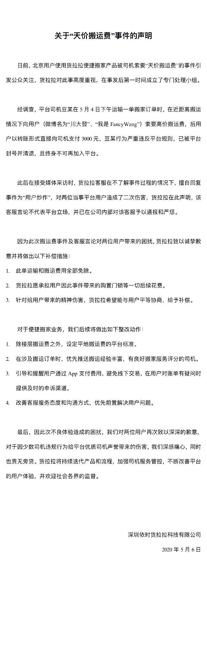
搬家两公里要价5400元违规收费被封号清退

5月6日晚,针对“搬家不到两公里收费5400元”一事,货拉拉公司发布声明称,经调查,平台司机豆某在5月4日下午运输一单搬家订单时,在近距离搬运情况下向用户(微博 名为“川大發”、“我是FancyWang”)索要高价搬运费,后用户以转账形式直接向司机支付3000元,豆某行为严重违反平台规则,已被平台封号并清退,且终身不可再加入平台。

在接受媒体采访时,货拉拉客服在不了解事件过程的情况下,擅自回复事件为“用户炒作”,对两位当事平台用户造成了二次伤害,货拉拉称,该客服言论不代表平台立场,并已在公司内部对该客服予以通报和严惩。

声明中,货拉拉提出如下补偿方案:

1.此单运输和搬运费用全部免除。

2.货拉拉愿承担用户因此事件带来的购置门锁等一切后续花费。

3.针对给用户带来的精神伤害,货拉拉希望能与用户平等协商,给予补偿。

并表示对于便捷搬家业务,后续将做出如下整改动作:

1.除楼层搬运费之外,设定平地搬运费的平台标准。

2.在涉及搬运订单时,优先推送搬运经验丰富,有良好搬家服务评分的司机。

3.引导和提醒用户通过App支付费用,避免线下交易,在用户对账单有疑问时提供及时的申诉渠道。

4.改善客服服务态度和沟通方式,优先前置解决用户问题。

因此次不良体验造成的困扰,货拉拉表示对两位用户致以深深的歉意,对于因少数司机违规行为给平台优质司机声誉带来的伤害,责无旁贷。货拉拉将持续迭代产品和流程,加强司机服务管控,不断改善平台的用户体验,并欢迎社会各界的监督。